počet produktů: 0
cena: 0 CZK
kontaktní formulář
chci zaslat dotaz
počítadlo přístupů
online: 38
týden: 38998
celkem: 19302048

Zesilovač 6W, modul s TDA2030

Zesilovač 16W, modul s TDA2030
0% (0 hodnocení)
katalogové číslo: HXM426B
cena:49 CZK
Skladem
49 CZK
vložit do košíku
popis
obrázky
parametry
soubory a odkazy
diskuze

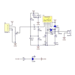
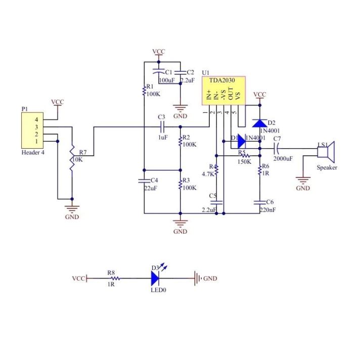
Analogový jednokanálový zesilovač 16W.

Specifikace:
IO TDA2030
Napájení 6–16V
trimr 10kohm pro nastavení citlivosti
Celkové zkreslení 0,5%
Rozměry 32×24mm

Použitý IO může poskytnout až 16W, nicméně v tomto zapojení a použitý chladič může při napájení 16 V dát pouze 6W.


Výrobek není samostatně funkční celek, vyžaduje odbornou montáž.

Zesilovač 16W, modul s TDA2030
Zesilovač 16W, modul s TDA2030
Zesilovač 16W, modul s TDA2030
Diskuze je prázdná.
přidat příspěvek do diskuze